
香港联交所最新资料显示,10月25日,长城人寿保险增持大唐新能源(01798.HK)500万股网络股票交易平台,每股作价2.3593港元,总金额为1179.65万港元。增持后最新持股数目为2.01亿股,最新持股比例为8.03%。
整理三人简历可以发现,三位新晋行长年龄相近,均是出生于60年代末、70年代初;三人均拥有“漂亮”的学历与“过硬”的专业职称,王春英是经济学博士,张曼获工商管理硕士学位,是中级会计师、中级经济师;吴帆获硕士学位,是高级经济师。
炒股就看金麒麟分析师研报,权威,专业,及时,全面,助您挖掘潜力主题机会!

本文源自报告:《油气开发由陆向海,产业投资前景广阔》 | 发布时间:2024年12月26日 | 发布报告机构:信达证券研究开发中心 | 报告作者:左前明(金麒麟分析师),能源行业首席分析师,S1500518070001;胡晓艺,石化行业分析师,S1500524070003。
摘要
油价中高位或促使新领域油气开发提速。一般来说,当某个刺激因素导致原油需求增加甚至超越供给时(或是某个因素导致供给大幅下降至低于需求时),油价上涨,高油价使得油气生产商的成本安全边际更高同时现金利润也在攀升,进而诱发大规模资本开支。同时,石油的繁荣通常会促使新的、非传统的石油供应被引入到市场中,通常是对新领域的勘探或之前被认为没有太大开发价值的油田。在石油需求持续增长预期前提下,考虑美国页岩油供应出现瓶颈,市场仍旧需要除中东外新的供应来源补充缺口。而在当前长期能源转型担忧下,随着油价高位持稳时间延长及预期提升,石油公司或将更倾向于开发周期长但资源禀赋优异、桶油成本更低的海洋油气资源。
海洋油气资源开发方兴未艾。1)海洋油气资源储备丰富,开发程度低于陆上。截至2022年全球海域常规油气储采比为67年,高于陆上常规油气的48年和非常规油气的54年。2)海洋油气开发成本下降。截至2023年海洋油气资源-特别是深水资源平均开发成本仅次于中东陆上油田,甚至略低于美国页岩油,成为未来原油供给端增长的最具备商业开发价值的来源。3)海洋油气政策支持。海外深水油田资源丰富的国家,如巴西、圭亚那、尼日利亚等均出台了一系列政策支持,激励油气公司加大对深水油气田的生产。4)海洋油气资本开支持续增长。受美国页岩资源消耗影响,2020年以后陆上非常规投资经历油价回升带来的边际投资反弹后,增速逐渐走低,而海上投资增速则在20年转正后持续保持20%左右。
技术装备进展提速,助力沉睡的储量变喷涌的产量,中国油服行业出海竞争力提升。海洋油气勘探开发程度深化,离不开海洋工程技术和装备的飞速发展,海洋油气技术进步带来了两个重要影响:1)资源可及性提升。国际钻井设备作业水深能力已超过4000米,我国深水铺管能力已超过1500米,钻井作业水深超过2500米,半潜式生产储油平台作业水深约1500米,为国际深海以及我国南海油气资源量开发奠定基础。2)效率提升带动成本降低。全球以及我国技术装备发展,使得海洋油气资源开发的可行性及经济性提升。同时,随着我国技术和装备提升并向海外靠拢,以及国内油服产业链相关公司与海外相比的显著价格和成本优势,国内海洋油服产业逐渐走出国门、出海竞争,我国海洋油服产业在全球范围内市占率逐步提高,由2019年的10%提升至2023年的13%,这一趋势仍在延续和演进当中。
投资建议:资源标的方面,考虑我国渤海正处于勘探高峰阶段,南海正处于勘探早期阶段,未来我国油气开发潜力仍然很大,结合在全球海洋油气资源优势地区如巴西、圭亚那、非洲等地区的布局特点,建议关注中国海油/中国海洋石油(600938.SH/0883.HK)、以及与中海油有海上合作协议的中国石油/中国石油股份(601857.SH/0857.HK)、中国石化/中国石油化工股份(600028.SH/0386.HK)和潜能恒信(300191.SZ)。
油服标的方面,考虑全球油服行业过去经历了洗牌出清,中高油价周期以及海洋资源开发背景下,相关建造及作业需求都处于景气上行过程中,未来有望较长时期延续。结合我国海上油服企业过去完成了一定的经验、资质以及技术积累,国际竞争力已攀升至较高位置,出海具备较强的价格和成本优势。建议关注业绩稳健兑现的中海油服/中海油田服务(601808.SH/2883.HK)、海油工程(600583.SH)、海油发展(600968.SH),以及正处于订单业绩释放周期的博迈科(603727.SH)。
风险因素:经济衰退风险;油价波动风险;新能源加大替代传统能源风险;汇率波动风险。
一、回顾过去:全球油气开发周期复盘
一般来说,原油市场波动周期分为4个阶段:
1)当某个刺激因素导致原油需求增加甚至超越供给时(或是某个因素导致供给大幅下降至低于需求时),油价上涨,高油价使得油气生产商的成本安全边际更高同时现金利润也在攀升,进而诱发大规模资本开支。
2)石油的繁荣通常会促使新的、非传统的石油供应被引入到市场中,通常是对新领域的勘探或之前被认为没有太大开发价值的油田。随着需求的逐步放缓及供给放量,油价逐步达到高位稳态,此时石油投资仍保持高景气。
3)最终供需格局被扭转,供应过剩的局面出现,油价及石油投资进入下行阶段。
4)油气生产商为了应对周期低谷,不断削减投资,供应削减迫使市场再次回归平衡,并孕育下一轮周期。

从最初的陆地石油勘探算起,油气资源的开发史迄今约有150年。1859年,爱德华·德雷克在美国宾夕法尼亚州的提图斯维尔镇成功钻探到了世界上第一个商业化油井,标志着现代石油工业的开端。在最近70年内,1970-1980年两次石油危机、2000-2010年新兴国家快速发展分别引发了2轮石油投资周期,2轮周期都分别引入了新的石油供应者包括拉美及北海地区石油发现、美国页岩油大规模开发,推动全球原油供给不断增长。

从周期角度看,2000-2008年,21世纪初中国加入WTO带动经济快速发展和原油需求增加,2009年全球主要央行量化宽松货币政策刺激下,世界经济复苏,同时中国经济仍高速发展,期间全球原油保持去库,上一轮被2008金融危机打断的油价又快速回升至100美金/桶以上。中东及俄罗斯地区常规原油供给增量难以匹配需求增量和弥补欧洲北海地区产量持续衰减,高油价促使石油投资升温,推动高开采成本的美国页岩油进入原油供应主流市场。

过去20年,非常规油气是全球油气产量的主要增长力量和重要接替来源。截至2022年全球陆上常规产量油气当量35.90亿吨,在全球油气产量中的占比由2000年的60%以上进一步下降为45.35%;非常规产量油气当量为20.86亿吨,占比由最初不足1.00%快速上升至26.35%;海域常规产量油气当量22.40亿吨,其占比自2000年以来受非常规油气发展影响而长期稳定在30%左右。
纵观1966年至今,油气产量长期趋势与全球经济发展正相关,油价波动会影响短期油气开发节奏但不会改变长期趋势。我们认为,长期看全球经济持续增长和原油需求仍在增加,油气供给仍需保持正增长,而随着常规陆上油气产量保持平稳,页岩油新开发占比趋于稳定,未来海域特别是深海油气开发有望提速。

过去10多年,美国页岩油钻探成本较高(2024年平均为64美元/桶),是全球重要的边际供给增量,即油价上升-超过页岩油边际开采成本-页岩油增产意愿增加。
2015-2016年油价低迷期及2017-2019年大规模扩产导致美国页岩油企业负债较重,2020年油价大幅下跌带来美国原油边际供应产能较大幅度退出,2021-2023年油价上涨周期,美国页岩油增量较油价反应钝化。

我们认为主要考虑美国页岩油资源开采触及天花板的影响。通常来讲,油田采收率超过50%,其产量或将进入平台期。根据EIA长期预测,在若干经济增长和碳排放情景假设下,美国原油产量最高峰预计在1400万桶/天以下,而2024年美国原油产量平均值已经达到1323万桶/天,未来可增产空间相对有限。

根据EI数据统计,剔除2018年至今减产影响,1990-2017年期间中东地区年均原油供给增量约50万桶/天,美国在2011-2023年年均增产100万桶/天。假设非OECD国家发展带动全球原油需求仍保持增长,年均增量在100万桶/天左右。考虑美国页岩油供应出现瓶颈,市场仍旧需要除中东外新的供应来源补充缺口。而在当前长期能源转型担忧下,随着油价高位持稳时间延长及预期提升,石油公司或将更倾向于开发周期长但资源禀赋优异、桶油成本更低的海洋油气资源。

二、展望未来:海洋油气资源开发方兴未艾
1、 全球海洋油气开发潜力分析
1)海洋油气资源丰富
从新发现油气的储量规模来看,海洋油气的储量规模远高于陆地。近10年来,海域新发现的油气储量占全球总量的60%,其中深水—超深水领域发现的油气储量占海域总发现量的61.99%。截至2022年,全球海域新增油气储量占比约80%。

当前海洋油气勘探程度仍然较低,截至2022年全球海域常规油气储采比为67年,高于陆上常规油气的48年和非常规油气的54年,海洋油气资源潜力仍然很大。从水深分布来看,据国际能源署(IEA)统计,2017年全球范围内浅水(<400米)、深水(400~2000米)、超深水(>2000米)的石油探明率分别为28.05%、13.84%和7.69%,尚处于勘探早期阶段。

从地区分布来看,浅水油气资源主要集中在中东地区,深水及超深水资源主要集中在非洲和美洲地区。美洲地区主要包括巴西桑托斯盆地和坎波斯盆地、圭亚那盆地、以及北美地区的墨西哥湾深水盆地。非洲地区主要包括尼日尔三角洲盆地、下刚果盆地,以及近10年来新发现深水储量的热点地区莫桑比克鲁伍马盆地以及塞内加尔盆地。

2)海洋油气开发成本下降
在成本方面,从时间维度看,深水及浅水油田开发的盈亏平衡线分别从2015年的62、59美元/桶下降至2023年的43、37美元/桶。技术进步推动海洋油气开发成本不断下降,截至2023年浅水和深水油气资源平均开发成本仅次于中东陆上油田,甚至略低于美国页岩油,成为未来原油供给端增长的最具备商业开发价值的来源。

3)海洋油气政策激励企业加快深水开发
在政策方面,海外深水油田资源丰富的国家,如巴西、圭亚那、尼日利亚等均出台了一系列政策支持,激励油气公司加大对深水油气田的生产。圭亚那作为新兴海洋油气输出国,相比其他老牌产油国的政策更为优惠。在圭亚那2018年对埃克森美孚财团的税收政策中,政府仅征收2%的特许权使用费和50%的利润油税,据Rystad Energy估计,这种财政安排使得政府获得项目利润的60%,同期平均政府提成约为75%,而其他主要的海上生产国家(如尼日利亚、挪威、墨西哥、印度尼西亚和特立尼达)均高于80%。开采企业在圭亚那盈利比更大。不过,在2022年新一轮招标中,圭亚那已经提高了矿权使用费。巴西和尼日利亚均在过去几年均不同程度上下调了矿权使用费率。巴西在2016年后将深水石油勘探权对外开放,意味着巴西深海油气资源脱离国家垄断,同时巴西在2017年油气招标中对本地化率和石油产地使用费规则进行优化,海外企业有更多机会参与深水油气开发。尼日利亚油气区块特许权使用费按照陆上、浅水、深水依次下调,深海特许权使用费仅为7.5%。

4)海洋油气资本开支持续增长
在资本开支方面,回顾过去10年,陆上勘探开发投资,尤其是陆上非常规投资对油价敏感性很高,包括2015-2016年、2020年资本开支迅速回落以及2017-2018年、2022-2023年资本开支大幅增长。以2020年为节点,我们可以按上游资本开支流向分为两个阶段,2020年之前以陆上非常规投资为主,2020年以后陆上非常规投资经历油价回升带来的边际投资反弹后,增速逐渐走低,主要受美国页岩资源消耗影响,而海上投资增速则在20年转正后持续保持20%左右,主要得益于前期资源勘探积累、成本持续下降以及部分深水产油国的政策鼓励。根据IHS Markit预测,未来2-3年内全球上游资本开支增量仍主要集中在海上。

无论是绝对增量还是相对增速,未来海上投资重点区域位于非洲、亚太和拉美地区,亚太地区海上投资以东南亚和中国为主,非洲和拉美则主要集中在深水区域,对应拉美地区巴西、圭亚那和苏里南或实现显著新增产量。

2.中国海洋油气资源潜力分析
我国陆上油气新增储量增长乏力,海洋油气具备较大勘探开发空间。我国从20世纪50年代开始大力开展陆上油气勘探工作,20世纪80年代才涉足海上油气勘探。据2016年全国第四次油气资源评价,我国常规石油陆上和海域探明率分别为40%和32%,技术可采探明率分别为45%和33%,海上储量探明率低于陆上。我国陆上和海上天然气可采储量分别占比46%和54%,海上天然气储量较大。自2019年7年行动计划之后,我国海上原油新增产量占全国总增量的比例不低于50%,截至2023年,海上新增原油产量占比已经达到70%。

整体来看,海上油田规模大于陆上。根据2022年数据,我国陆上超千万吨油田包括长庆油田、大庆油田、塔里木油田、西南油气田、胜利油田、延长油田、新疆油田和辽河油田,合计油气产量2.3亿吨,占当年陆上油气产量的72%;海上超千万吨油田包括渤海油田、南海东部油田、南海西部油田,合计油气产量6664.5万吨,占当年海上油气产量的100%。
截止十三五末,中国近海原油探明率为22%,天然气探明率为6%;中国石化探区常规石油(含致密油)资源探明率为31%,天然气资源探明程度为11%;中国石油勘探程度低的中西部盆地石油资源探明率也只是低于30%。我们预期,未来中国原油发展主导地区将来自海域。

对于在产油田,中国海油自20世纪90年代以来,已连续开展三次“优快钻井”提升行动,目前渤海油田平均钻井周期少于10天,平摊到桶油作业费用下降,对应桶油生产成本(仅包括操作费和折旧摊销)为22美金/桶,也远低于陆上两桶油(中国石油、中国石化的桶油生产成本分别为57、47美元/桶)。
随着陆上资源劣化,根据中国石油统计,其超深层和中深层剩余常规石油与天然气资源量分别占剩余资源量的78%和99%,近年来在塔里木盆地库车、塔北,四川盆地川西北,以及准噶尔盆地南缘、阜康东环带等地区深层不断取得重大发现和突破,勘探深度超7000m,深层—超深层勘探将是其未来勘探的重要发展方向,对应钻井周期以及开采成本或可能进一步提升。

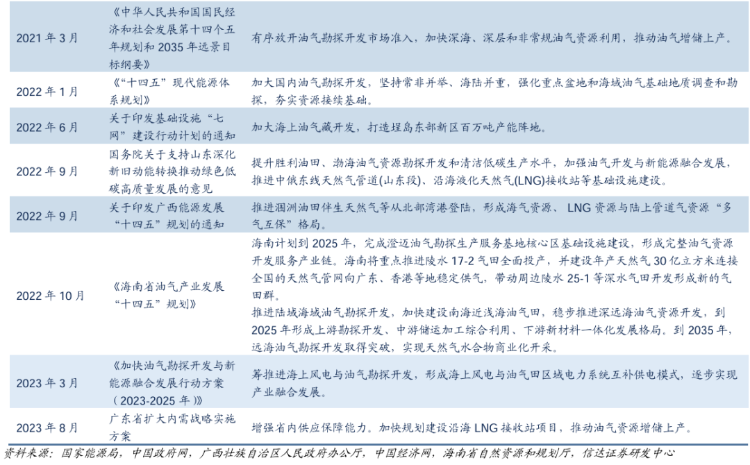
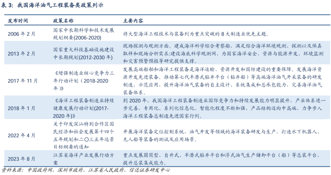
从政策导向来看,国家出台了一系列加快海上油气资源开发和海洋装备技术研发的政策,有利于我国深水油田开发利用。2020年发布的《能源法(征求意见稿)》提出要加快海上油气田开发,2022年《“十四五”现代能源体系规划》提出要坚持海陆并重,在国家政策指导下,沿海各省也纷纷制定自己的海上能源发展规划。与此相匹配的,发展高端船舶和海洋工程装备也纳入国家中长期发展规划中。



三、技术装备进展提速,助力沉睡的储量变喷涌的产量
19世纪末,在美国加利福尼亚州的圣巴巴拉海峡,美国人为开发由陆地延伸至海里的油田,从防波堤上向水深仅有几米的海里搭建了一座76.2米长的木质栈桥,安上钻机打井,首次从海中采出石油。
20世纪40年代,海洋油气勘探首先集中在墨西哥湾、马拉开波湖等地区,主要是应用土木工程技术建造木结构平台和人工岛。
20世纪50—60年代则在波斯湾、里海等海区初具规模,这主要得益于移动式钻井装置、浮式生产及海底生产等装备系统投入生产运用,作业海域范围不断扩大,作业水深已超过200米。
20世纪70—80年代是海洋油气勘探最为活跃的时期,作业水深超过500米,成功开发了北海和墨西哥湾大陆架深水区油气资源。
20世纪90年代,成功解决了温带海域油气开采面临的钻井、采油、集输和存储等技术问题,作业范围则从北海、墨西哥湾等传统地区扩展到西非、南美及澳大利亚大陆架等海域。
进入21世纪,海上油气作业水深已经突破3000米。巴西盐下、东地中海东非等发现了一大批世界级的大油气田,成为国际大石油公司的投资热点。
全球海洋油气勘探开发的一次次突破,离不开海洋工程技术和装备的飞速发展,浮式生产储油装置(FPSO)、张力腿平台(TLP)、深水多功能半潜式平台(Semi-FPS)、深吃水立柱式平台(SPAR)等各种类型的深水浮式平台和水下生产设施已经成为深水油气田开发的主要装备。

我们认为,海洋油气技术进步带来了两个重要影响,一个是资源可及性提升,另一个是效率提升带动的成本降低。
1)资源可及性的提升
从开发角度来看,目前国际上海洋钻井装备作业水深、钻井深度能力不断提高,作业水深能力超过4000m,钻深能力超过15000m;半潜式钻井平台外形结构继续优化,进一步减轻平台结构自重,提高可变载荷与平台自重之比;环境适应能力更强,平台进一步适应更深、更冷海域的恶劣海况,甚至可达全球全天候的工作能力;排水量和可变载荷增加等。
对于我国而言,在深水方面,2018年完钻的荔湾22-1-1井水深超过2500米,其对中国加快实施深水战略有重要意义。在水下施工方面,我国水下铺管能力积极向国际一流水平靠拢,2020年5月我国南海陵水17-2项目海底管线铺设最大水深达1542米,深水铺管能力宣告超过1500米。

从生产方面来看,浮式生产设施在不同作业环境下的适应能力越来越强,在深远海、极地、恶劣海况下得到了更多的应用。国际水下油气田开发模式日益丰富,应用水深、水下油气田回接距离的纪录快速刷新,如水下遥控作业机器人作业水深达4000m,水下生产系统成为经济高效地开发深水油气田和海上边际油气田的重要技术手段,并逐步向远海拓展。
对于我国而言,2024年我国新建投产的亚洲第一深水导管架“海基二号”在南海陆丰油田服役,作业水深超过300m,盘活了陆丰15-1、流花11-1与陆丰12-3三大油田,使大量潜在的深水边际油田开发成为可能,同时可大幅降低开发投资、工程建设和生产成本。2021年我国建成全球首座十万吨级深水半潜式生产储油平台“深海一号”,支撑了陵水17-2深水自营大气田的开发,作业水深约1500m。

我国南海石油资源量丰富,占中国海域总资源量的50%以上,其中南海深水油气资源量占南海油气资源总量的70%,南海海域平均水深超过1000米,远高于渤海地区,对于油气开采提出了技术要求。
2020年后,深水导管架和半潜生产平台作业水深逐步提升,带动我国南海地区深水油气勘探和开发进程(包括流花油田群、陆丰油田群、陵水气田群、荔湾气田群等)加快。而近2年南海地区重大发现如开平南油田、陵水气田群、荔湾气田群等水深均在500米甚至1500米以上,因此深水作业能力提升或将带动我国深水油气资源的开发。

2)由于效率提升带来的成本降低效用也越加明显
从勘探阶段来讲,如中国海油发展了海上深层潜山高密度地震勘探一体化技术,将预测裂缝储层发育段与实钻结果符合率提高30个百分点至95%。深水方面,创新研发多项立体震源采集处理技术,优化地震子波,拓展频带宽度,消除震源“鬼波”干扰,提高地震分辨率及成像质量。
从开发阶段来讲,浅水方面,如中国海油曾实施的“优快”钻井,提高钻井效率、降低钻井成本。深水方面,我国深水测试模块化工艺的应用,使得海上安装时间从30天缩短为10天,拆卸时间从16天缩短为4天,单井节约工期22天,节约甲板有效使用面积40%,节约测试成本超过1亿元。

四、国内基础夯实、海外价值链攀升,我国企业有望成海洋资源开发核心参与者
1、油气资源行业投资机遇分析
1)渤海地区
截至2023年,渤海油田上报探明石油天然气储量当量超过50亿吨,“十三五”期间的油气资源评价结果表明,渤海油田的总资源量约为140亿吨,渤海油田当前油气资源储量探明率为36%,正处于储量发现高峰阶段。国内外近海油气含油气盆地及渤海湾盆地陆上油田的勘探实践表明,勘探高峰阶段结束时油气勘探程度通常可达 56%~80% 以上,如国外墨西哥湾中西部浅水区、国内胜利油区勘探高峰晚期阶段结束时探明程度分别为58%、68%以上,渤海海域油气资源基础雄厚,油气勘探仍具有很大的潜力,未来勘探或将继续向中深层古近系、非常规、隐蔽性潜山转移,储量仍有望高速增长。

在当前储量发展高峰阶段,渤海油田储量和产量同时实现增长。参考中国海油公开披露数据,我国渤海湾地区油气产量自2019年以来CAGR为6.7%,超过我国2019-2023年的油气产量CAGR4.6%,同时渤海湾油气储采比持续提升至2023年的9倍。
未来渤海地区油气产量增长潜力仍然较大,在渤海地区作业并有望受益于渤海油气储量和产量双增的油气公司主要包括中国海油、潜能恒信,潜能恒信参与渤海05/31合同区和渤海09/17合同区勘探,并拥有49%开采权,未来油田进入开发后公司或将迎来产量和利润快速增长。

2)南海地区
由于地缘政治问题,我国海上油气勘探研究主要集中在南海北部,南海北部有4个盆地,分别为莺歌海、琼东南、珠江口和北部湾盆地,南海北部的深水油气勘探主要集中在珠江口盆地和琼东南盆地。从资源潜力看,我国南海北部深水区勘探仍处于早期阶段,以天然气为例,已探明天然气3900亿方,待发现天然气资源量为36000亿方,天然气资源量50900亿方(根据2015年全国油气资源动态评价结果),天然气储量探明率不到10%,南海深水区域具有巨大的油气勘探潜力。


随着我国深水油气勘探开发技术进一步取得突破,包括钻井作业、海底作业以及生产作业水深不断增加,中国海油在南海东部地区、南海西部地区分别建成油田群和大型深水气田,取得了石油、天然气产量的快速增长,参考中国海油公开披露数据,2019-2023年期间,南海东部、南海西部油气产量复合增速分别达到11.6%、7.8%。
落实到在南海拥有矿权的油气企业,中石化、中石油均与中海油对于南海北部湾地区签署了合作协议,以及潜能恒信在南海22/05合同区、南海北部湾涠洲10-3西油田暨22/04区域合同区均享有一定权益,或将与中国海油共享南海油气产量快速增长带来的经营成果。

3)海外地区
根据前文,未来全球范围内具备海洋油气资源勘探开发潜力和优势且跨国公司可以深入参与的地区集中在拉美和非洲。目前在巴西、圭亚那、非洲地区布局的油气企业包括中国石油、中国石化、中国海油。中国海油参与了巴西Mero油田和Buzios油田以及近期签署协议的Pelotas区域(20%权益)、圭亚那Stabroek油田、尼日利亚OML海上区块开发,根据投产计划,未来几个项目将为公司贡献重要产量增量。中国石油同样参与了巴西Mero和Buzios项目。中国石化则通过收购Repsol巴西公司参与sapinhoa项目25%权益。
据伍德麦肯兹数据,莫桑比克近10年累计发现油气资源量达240亿桶油当量,其中98%为天然气,预计莫桑比克的高峰油气产量超过88万桶/日,占非洲油气总产量的20%。且南部非洲当前财税政策具备投资吸引力,莫桑比克国家石油公司(ENH)参与全部油气作业,在最新勘探区块招标中,莫桑比克政府在绝大多数区块的勘探阶段最少持股比例仅为20%。中国海油在2024年与莫桑比克签订中南部海域石油勘探开发合同(70-80%权益),中国石油2013年参与了非洲莫桑比克4区科洛尔FLNG项目。

4)投资建议
对于资源型上市公司,我们建议关注中国海油(A+H),核心逻辑在于国内外优质资源兑现到产量成长能力、低桶油成本以及估值修复空间大;中国石油(A+H),核心逻辑在于内部挖潜、天然气改革及估值修复 ;中国石化(A+H),核心逻辑在于上游成本改善及估值修复;潜能恒信,公司参与国内准噶尔盆地九1-九5区块(在产,70%权益)、渤海05/31合同区和渤海09/17合同区以及南海22/05合同区(勘探,49%开采权)、南海北部湾涠洲10-3西油田(在产,25%开采权)暨22/04区域合同区(勘探),油田资源较好,未来进入开发后有望迎来产量和利润快速增长,但警惕公司债务杠杆过高和现金流风险。

三桶油绝对估值及敏感性分析:
无论是利润率还是现金流,中国海油综合表现最为优秀,根据我们对两桶油的资产价值评估测算,我们认为70-80美金/桶油价水平下,中国海油的股权价值在1.3-1.5万亿区间水平,我们持续重点推荐中国海油H股的配置机会。
中国石油和中国石化受下游炼化及销售业务对冲影响,整体业绩表现平稳,但近两年盈利能力略逊于独立石油公司。根据我们对两桶油的资产价值评估测算,我们认为70-80美金/桶油价水平下,中国石油和中国石化的股权价值分别在1.7-2.4万亿、7000-8000亿区间水平。

我们根据三桶油盈利预测模型对油价进行敏感性分析,在70-80美元/桶油价下,中海油、中石油、中石化的归母净利分别在1350-1550亿、1300-1700亿、700-650亿之间波动。中石化由于炼化业务比重较大,油价下探对其总体业绩利好程度更大。从成本、储量以及利润率来看,当前中国海油价值特别是H股价值仍被低估。

2、油服行业投资机遇分析
1)供给侧改善
全球油服行业格局在低油价时期遭遇洗牌。历经两轮油价周期,斯伦贝谢、哈利伯顿及贝克休斯三大油服公司的市场份额基本保持稳定,而很多油服公司则历经行业低谷被并购整合、破产重组等问题,其市场份额发生较大变化。
例如,曾经是全球第四大油服公司的Weatherford在2019年申请破产,公司曾表示,能源公司在石油和天然气领域的勘探、开发及生产方面的支出在不断减少,对Weatherford产品服务的需求也在减少,同时公司在周期底部持续并购扩大业务份额并承担大额债务,导致公司2012-2018年业绩持续下滑,最终申请破产重组。与此同时,我国三桶油下属的油服公司在全球范围内市场份额迅速提升。


过去20年内,伴随着老旧作业设备退役和油价低迷带来的投资积极性下降,需求不足下油服企业破产或大型施工作业装备退役出清。具体到海上油服,以海上油气生产系统为例,2000-2013年期间,全球海上油气生产系统出现大规模退出现象,主要原因可以考虑1970-1980年北海地区及拉美地区石油开发热潮下的平台退役。而2014年油价大幅下跌使得新建平台投产延迟或新订单量下降,2014-2022年期间,全球海上在运行的生产平台增幅整体下降。

2)需求侧好转
从需求端来看,2020年疫情引发陆上边际石油产区特别是美国页岩油公司退出以及相应油服产业链工作量的下降,伴随着油价回升至中高位水平,我们观察到海洋油服产业市占率出现增长,截至2023年海洋油服产业市场份额(美股上市公司)提升至30%。
从订单来看,以TechnipFMC、Saipem、Subsea7为例,三家公司均在2020年后保持订单收入比的正向增长,新签订单金额保持增长趋势,海洋油气工程建造公司的订单波动较为剧烈,而如subsea7等水下作业公司的新签订单需求则保持稳定增长。

截至2024年10月,海上自升式平台使用率已恢复至接近上一轮高油价时期水平,深水钻井船利用率也接近80%。而受当前深水开发趋势加快以及中东波斯湾地区产量计划影响,自升式平台日费恢复较为缓慢,深水钻井船(主要集中在南美和墨西哥湾)日费已恢复至2018年水平。
中高油价周期下,以及海洋资源开发背景下,相关建造需求、作业需求都处于景气上行过程中,未来有望较长时期延续。根据彭博数据,未来FPSO和导管架EPC的市场需求持续增长,特别是深水开发趋势下FPSO订单规模有望超越2013-2015年高油价市场黄金时期100-110亿美元的市场规模。


3)中国油服行业出海竞争力提升
中国油服行业由于历史发展的原因,绝大多数油服企业附属于中石油、中石化、中海油三家特大型国有能源集团,占据了绝对比例的市场份额。民营油服企业多为专注于某一业务领域的专业型企业,部分民营油服企业海外业务收入占比已达到半成以上。同时,伴随着中国油服公司快速发展,基本核心设备都已实现自主生产,外资企业在中国的市场份额逐渐萎缩。

随着技术和实力的提升,我国海上油服企业国际竞争力已攀升至较高位置。在技术方面,中海油服于2014年成功研发出我国首套旋转导向钻井和随钻测井系统“璇玑,打破外企技术垄断;资质方面,海油工程进入沙特阿美海上总包LTA承包商短名单,通过巴国油总包资格审查;经验方面,我国海洋油服企业已完成1500米以上水深海底铺管作业以及3000米以上水深地震勘探作业。截至2023年,中海油服钻井平台规模全球第一、船舶市场规模全球第三、固井市场规模全球第三,电缆测井和定向井市场规模全球第四,已成为全球装备规模最大的海上油田服务供应商。海油工程自2002年重组上市以来,经过20余年的发展已经成为了亚洲最大的海洋能源工程EPCI(设计、采办、建造与安装)总承包商,特别是海外业务由分包向总包转型。


对比来看,我国油服企业出海具备较强的价格和成本优势,对于海洋工程公司可以扩大市场份额,对于其他业务公司可以兼顾扩大市场份额及提高盈利能力。对于海内外油服公司,分产业链位置看,海外上游耗材制造(管件产品等)以及油服支持业务(船舶等)盈利水平较好(与海内外产业价值链结构不同有关),国内一体化服务等技术要求较高的业务盈利水平较高(海外一体化服务盈利稳定,但钻井业务毛利率更高),海洋工程建造业务都处于价值链相对低位。海内外对比看,只有海洋工程业务国内毛利率(海油工程)略高于海外(saipem和subsea7均值),而船舶服务及管件销售利润低于海外,可能与国内供应链较为齐备且原料及人工成本较低有关,一体服务盈利能力与海外相当,钻井业务低于海外主要和国内定价体系以及业主较为单一存在更大议价权有关。

随着技术和装备提升并向海外靠拢,以及国内油服产业链相关公司与海外相比的显著价格和成本优势,国内海洋油服产业逐渐走出国门,出海竞争,我国海洋油服产业在全球范围内市占率逐步提高,由2019年的10%提升至2023年的13%,这一趋势仍在延续和演进当中。
例如,中海油服坚持国际化发展战略,海外收入占公司总收入比从2022年H1的16%提升至25%,海油工程明确提出国内:海外=1:1的收入目标,未来我国海洋油服企业出海收入占比或将进一步提高,在全球海洋产业链的占比和影响有望进一步扩大。

4)投资建议
我们统计国内海洋油服产业链权益报酬率变化,通常油服产业业绩改善滞后于油价一年左右。对于国营企业,海油系油服公司自2022年后业绩逐年稳定增长,与中海油持续提高资本开支水平以及公司自身出海战略相关。对于民营企业,设备制造企业率先在2022-2023年实现业绩改善,主要原因在于油价回暖后海内外订单复苏式增长以及设备管材交付周期较短,2024年设备制造企业盈利开始出现回落,主要在于本轮资本开支增长谨慎以及新一轮上游投资周期转换为设备订单周期较长;工程建造类企业则在2022-2023年开始复苏,2024年仍在持续改善,主要受上游业主招标、投标以及订单工期较长影响。
我们认为,受国内能源安全战略和自身出海战略影响,海油系油服公司业绩仍有望持续稳定兑现,从油服产业链轮动周期看,民营工程建造类油服公司仍处于油价回暖后订单业绩兑现期内,设备制造类企业则仍需等待现有产能消化掉后新一轮的订单轮动。

从国内油服估值来看,以中海油服为例,A股相对H股存在100%以上溢价。A股市场看,迪威尔和常宝股份本轮业绩高点已过并且下一轮订单周期未到。另外2024年6月美国财政部把蓬莱巨涛列入SDN清单,或可能严重影响公司海外客户的合作意愿。综合看,海油工程、海油发展、中海油服H股在业绩稳定增长预期下或有估值修复空间。

海内外对比看,从钻井&一体化服务产业链角度,一体化服务公司整体估值水平高于钻井公司,中海油服业务介于钻井和技术服务之间,且对于国内市场而言存在技术溢价, A/H股溢价超过100%,H股估值存在修复空间,同时海油发展估值也存在提升可能性。

从工程建造产业链角度,水下作业公司整体估值水平高于一般EPCI承包商以及分包商,海油工程可凭借ROE提升扩大估值修复空间,海油发展估值在工程类公司中也仍然偏低。

综合来看,我们建议关注海油系三家油服公司,海油工程订单业绩持续兑现,中海油服H股估值更低,海油发展的ROE表现更好。对于民营海洋油服公司,根据板块内美国页岩油区域油服公司-海外工程作业公司-装备制造公司的轮动特点,当前正处于工程公司特别是海洋工程公司业绩持续改善阶段,建议关注博迈科。

风险因素
1、 经济衰退风险:宏观经济增速严重下滑,导致原油需求端严重不振。
2、 油价波动风险:伊朗制裁、俄乌冲突等地缘政治因素,OPEC+调整原油供给规模,美国调整页岩油开采政策等因素加剧油价波动。
3、 新能源加大替代传统能源风险:能源转型影响石油需求。
4、 汇率波动风险:美元贬值或导致海外项目利润率下降网络股票交易平台。

海量资讯、精准解读,尽在新浪财经APP